产品使用及交流论坛
首页
»
产品使用交流区
»
安装及使用交流
»
关于首页排版的问题,哪位老师帮忙解决一下!
helyyht - 2012/6/9 15:46:00
这是我的网站 新型增塑剂一栏显示太长了,我用的是“自定义内容”
网址是:[url]www.lyfuqun.com[/url]
1.jpg
(149.78 K)
2012/6/9 15:46:22
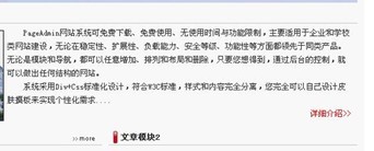
可不可以像下图一样,点击详细信息展开全部
2.jpg
(15.35 K)
2012/6/9 15:46:22
xiyou - 2012/6/9 17:43:00
你先到其他栏目建一个子栏目,把详细内容写到里面
然后首页加一个链接过去就可以了,你参考默认的做法就可以了
1
查看完整版本:
关于首页排版的问题,哪位老师帮忙解决一下!
Powered by
Discuz!NT
Archiver 3.9.913 2001-2026
Comsenz Inc.